足球资讯

足协再开罚单!35岁前国脚郑龙锁喉+推倒对手外援,被禁赛4场罚4万元

来源:24直播网08-16 17:13

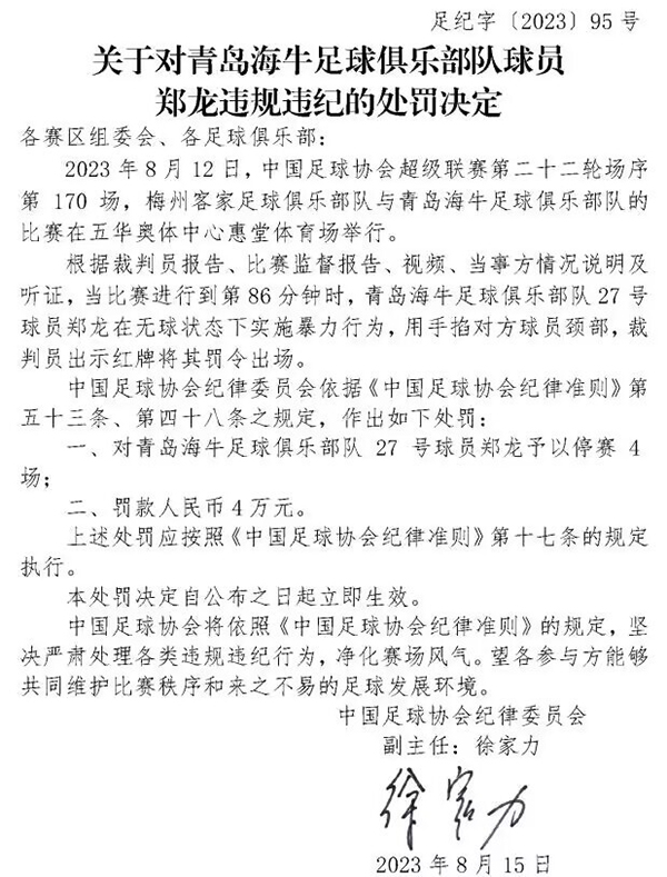
  24直播网08月16日讯,中国足协再次开出重磅罚单,效力于中超升班马青岛海牛队的35岁前国脚郑龙,因为锁喉推倒对手外援,被停赛4场并且罚款4万元。

  在中超第22轮的比赛中,青岛海牛客场0-1输给了梅州客家。而比赛第89分钟,郑龙与梅州外援科索维奇发生冲突,郑龙盛怒之下对科索维奇做出了锁喉并且推到对手的动作。主裁傅明通过VAR回放,最终出示红牌将郑龙直接罚下,向科索维奇出示黄牌警告。

  令人唏嘘的是,郑龙此役第79分钟才替补登场,仅仅踢了10分钟,他便被红牌罚下导致球队蒙受损失。考虑到郑龙已经是一位35岁的老将,如此冲动确实不应该。

  1988年出生的郑龙,生涯曾效力过青岛中能,广州队、大连人等俱乐部。巅峰时期,郑龙曾跟随广州队2次夺得亚冠冠军。本赛季,郑龙离开了效力3年的大连人队自由身加盟青岛队。截止到目前,郑龙在只有3次首发的情况下打进2球,状态保持得相当不错。在停赛4场后,郑龙也将无缘接下来青岛队与浙江、亚泰等多场保级关键战。

  本赛季中超战罢22轮,青岛海牛5胜4平13负仅积19分暂列倒数第4位,距离降级区的南通支云只有3分的优势,保级形势并不乐观,

顶部

copyright©2024 24直播网